지난 10일간 생활코딩 머신러닝 야학 3기에 참여했다.
결론적으로 굉장히 유익한 강의였고 무료라는 점이 죄송할 정도로 높은 퀄리티의 강의와 자료를 제공했다. 엄청나게 어려운 개념, 복잡한 코딩 실습을 하며 프로젝트를 진행한 건 아니다. 개념 입문 느낌의 강의였고, 머신러닝에 대한 마음가짐? 접근 루트?를 알려주는 길잡이 같은 강의였다.

머신러닝에 대해 갈무리하는 의미로도 굉장히 좋았지만 직장인으로서의 공부에도 새로운 관점을 갖게 해준 점, 머신러닝을 공부할 때 마주치는 어려운 수식에서 가져야할 태도 측면에서도 굉장히 좋았다(이 부분은 따로 써볼 예정이다.) 10일동안 "머신러닝1", "텐서플로우" 강의를 들었고 공부한 내용을 정리해봤다.
딱 이 세 가지 그림만 기억하면 될 것 같다.
1. 기계학습의 세계

물론 직접적인 코딩을 할 때, 모델링을 할 때 이 개념도가 머리에 없다고 해서 무리가 있는건 아니다. 하지만 문제를 접근할 때 이 문제를 푸는 방식에 대해 생각해볼 때에 이런 상위 개념이 있으면 서치가 빠른 것 같다.
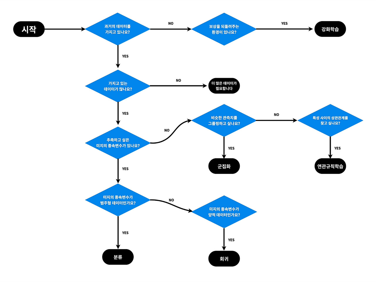
2. 나에게 맞는 머신러닝 찾기

이번 머신러닝 야학에서 내가 얻은 가장 큰 자산이 아닐까 싶은 개념이다. 이런 사고 방식, 결정 과정의 도식화가 참 반가웠다. 이렇게 단순화 할 수 없다는 실무자들의 의견이 있을 수 있지만, 문제를 정의하고 올바른 솔루션을 찾아나가야 하는 과정 속에서는 이러한 사고 방식이 너무나 필요하다.
특히나 이런 머신러닝, 딥러닝 분석이 활발히 활용되는 회사(또는 학교)가 아닌 경우에 분석 목적, 조건이 뭔지도 모른채 그냥 성능 좋은 트리 모델, 앙상블 등만 시도할 때가 많기 때문이다.
3. 머신러닝 개념도

이건 어려운 문제일 수록 기본에 충실하자는 마음가짐을 가질 때 쳐다볼 그림..
'프로젝트(진행중) > 머신러닝 한 걸음씩' 카테고리의 다른 글
| Accuracy(정확도), Recall(재현율), Precision(정밀도), F1 Score 총정리 (0) | 2021.10.05 |
|---|---|
| EP 05. RNN부터 LSTM까지 이해하기 1 (0) | 2021.09.22 |
| EP 04. KNN(최근접 이웃) 개념과 장단점 (0) | 2021.09.06 |
| EP 02. 과적합과 정규화 (0) | 2021.07.26 |
| EP 01. 경사하강법 (0) | 2021.07.19 |
댓글